开首:中原时报
记者吴敏 北京报谈
“在航旅纵横值机的时候弹出个教唆,延误21分钟不错获赔300元,只需9.9元,遵守搞了半天是必须延误21分钟整,搁这卖彩票呢!”来自广东的陈女士说谈。
近日,不少消耗者在外交平台投诉响应,在航旅纵横APP上购买的“惊喜数字”活动存在严重误导。该保障居品每天当场设定一个数字,宣传升空延误时长必须等于该数字分钟整,即可赢得300元津贴。
然而,好多消耗者购买后才发现,理赔条件极为尖酸,必须分钟不差适值21分钟,多一秒少一秒都不可。这个被消耗者直呼“概率为零”的保障居品,激励了大都网友吐槽。
有东谈主直言“这皆备是在骗目光不好的东谈主”,还有东谈主调侃谈“这熟习买卖诓骗,就算你卡准了表是21分钟,他也会说以他们系统时辰为准,差了0.0005秒,是以无法赔付”。某上海消耗者暗意“这购买价钱和理赔金额比例,以及中奖概率,都没买刮刮乐合算。”
北京大学应用经济学博士后、磨真金不怕火朱俊生在接受《中原时报》记者采访时暗意,这类“精确到分钟”的延误险,看似文娱营销,实则在法律、消耗者权利保护和保障骨子上都存在严重争议。监管层需要明确界定规模,行业也必须遵守诚信底线。
一字之差的“陷坑”
“以为延误险等于大于若干分钟就赔钱,没猜想果然要精确到分钟不差。”来自北京的王女士向记者暗意,她在航旅纵横购买机票时,看到了这个延误险活动,下通晓地认为与其他平台的延误险访佛,都是延误朝上一定时辰即可理赔。
“页面上照实有个‘整’字,但购买时并莫得细想。”王女士无奈地说,“谁买保障会一字一板筹划?尤其是这种小额的保障居品,一般都是基于对平台的信任。”
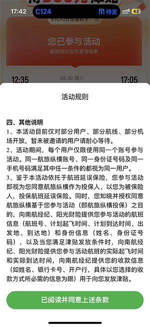
记者开放航旅纵横APP,找到了这个名为“惊喜数字”的活动,字据活动简介,该活动依托于由南航保障经纪有限公司提供保障经纪管事、由具备正今日赋的保障公司作为保障东谈主、中航信移动科技有限公司(即航旅纵横)作为投保东谈主、参与活动的用户作为被保障东谈主的航班延误保障。活动律例深化,该活动由阳光财险承保。
随后,记者以9.9元投保,记者赢得是8月30日的惊喜数字15。投保页面瞎想色调绚丽,写着“惊喜数字,分钟不差,得300元津贴”“升空延误时长=15分钟整,即可赢得300元津贴”。
但在页面上,“300元”以绚丽的红色字体加大加粗,“15”分钟和“9.9元立即参与”也被放大字体以诱骗眼球,而要道的“=”“整”字则使用了相对较小的字体,且面貌与配景对比不彰着,照实容易被东谈主忽略。
“固然居品界面深化了‘=15分钟整’,但从消耗者俗例和融会逻辑开赴,大多数东谈主会当然通晓为‘朝上15分钟’即可理赔。”朱俊生在接受《中原时报》记者采访时指出,若平台在营销时刻意强化了“惊喜”而弱化了“不朝上、不少于”的收尾,就可能组成《告白法》上的“引东谈主诬蔑的买卖宣传”。这种情形下,平台和相关保障公司答应担住手宣传、阅兵影响,乃至抵偿耗费的法律职守。
京师讼师事务所高档结伴东谈主陈雷博告诉记者:“从统计学角度看,航班延误适值精确匹配某个特定数字分钟整数的概率极低。航班延误时辰受多种身分影响,包括空中交通流量、天气条件、机场调遣、搭客登机速率等,这些变量使得延误时辰呈现结合散播,恰好为整数的概率表面上接近于零。”
“即使咱们假定延误时辰是以分钟为单元的突破值,适值匹配某个特定数字的概率也额外小。施行航班延误数据深化,延误时辰散播较为分散,很少围聚在某个特定分钟值上。”陈雷博说谈。
有网友以至作念了蓄意,假定延误时辰在0-180分钟内均匀散播,那么赢得理赔的概率仅为0.56%。琢磨到9.9元的参与用度和300元的理赔金额,这意味着居品的生机价值仅为1.68元,远低于参与资本。
朱俊生亦认为,这种瞎想专揽了消耗者的“惯性想维”,(以为和传统延误险相同)与“信息忽略”(未细读要道收尾条件),将消耗者的融会偏差行动盈利妙技,不仅毁伤了个体权利,也繁芜了市集的公谈交游次第。
北京连合大学商务学院金融系教师杨泽云告诉《中原时报》记者,这种作念法还遮拦了消耗者公谈交游的基本原则。它专揽了消耗者对才智条件通晓的不及,通过误导性信息瞎想居品,以达到赢利的筹画;还因为有翰墨证实,而增多了消耗维权 【下载黑猫投诉客户端】的难度,繁芜了市集的公谈性。
延误险如故博彩游戏
记者拜谒了市集上其他旅行平台的延误险居品发现,绝大多数延误险都禁受区间理赔瞎想,如“延误朝上2小时赔120元”“延误朝上4小时赔300元”等。
某保障公司居品司理告诉记者:“延误险自身是为了分管搭客因航班延误带来的风险和精神耗费,理当瞎想得愈加东谈主性化。咱们的居品不仅禁受区间理赔,还提供了自动理赔管事,无需用户提交繁琐的解说材料。”
比较之下,航旅纵横精确到若干分钟整的瞎想显得格外尖酸和不近情面。朱俊生向《中原时报》记者暗意,保障的骨子是风险共担、耗费补偿,理赔触发条件应与风险概率相匹配。这种“精确到某一分钟”的触发机制,使概率接近于零,简直丧失了风险分管的意旨,更接近于一种博彩游戏或营销噱头,而不是正规的保障居品。这照旧遮拦了保障的基本功能,毁伤了行业的严肃性。
杨泽云亦认为这更像一种博彩。他分析指出,保障与赌博都具有射幸性,即支付与反支付的不细则性;但两者又有骨子的离别,即保障条约具有保障利益,即投保东谈主对保障标的具有法律上承认的经济利益,而赌博不具有相关利益。从本案来看,该活动设定的是精确延误时辰才能赢得理赔,多一分钟、少一分钟均不相宜理赔条件,其是否具有保障利益,值得商榷。
连年来,互联网保障快速发展,多样立异居品比比皆是。但与此同期,一些平台专揽复杂条件和隐性条件侵害消耗者权利的隆盛也时有发生。
监管部门就曾提醒消耗者在购买互联网保障时,要防卫“吸睛”居品消亡误导、在线平台消亡“搭售”“高息”居品消亡骗局三大风险。但关于鄙俚消耗者来说,识别这些“陷坑”并非易事。
“9.9元的小额居品,看似金额不大,但一朝通过大限度销售,平台就能酿成厚实收入。由于消耗者维权资本远高于参加,大多数东谈主会选定自认糟糕。”朱俊生指出,这种隆嘉会变相自高平台握续瞎想低赔付、高收益的陷坑居品。
在朱俊生看来,监管部门应当加强对互联网保障居品的审核,关于彰着不公谈的居品瞎想应当赐与制止。平台也应该承担起社会职守,而不是专揽技巧上风和信息不合称来获取不公谈利益。
企业追求利润最大化本无可厚非,但应当通过提供真是有价值的居品和管事来罢了,而不是瞎想多样“套路”来获取短期利益。额外是关于具有国企配景的企业,更应当郑人买履,践行企业社会职守。
互联网保障立异应当朝着更透明、更公谈、更方便的见解发展,而不是专揽消耗者的融会偏差和阅读俗例来瞎想“陷坑”。只须真是站在消耗者角度想考,提供有价值的居品和管事,企业才能赢得长久发展。
在朱俊生看来,保障行业赖以糊口的是公众信任。当消耗者深广认为保障“不赔”“套路多”,哪怕仅仅某些小额噱头居品,也会放大成对统共这个词行业的不信任。长久看,这种居品会侵蚀保障的公信力,让消耗者对真是的风险保障型保障产生怀疑,从而毁伤统共这个词行业的可握续发展。
杨泽云亦指出,任何行业的发展都离不开诚信,以最大诚信为原则的保障行业更是如斯。我国保障行业的口碑滑坡,从“金融复旧”到“东谈主东谈主喊打”,中枢在于永久集会的诚信缺失。沉之堤,因小失大。每一次小的营销忽悠,都使得消耗者失去一次关于保障的信任。从话术陷坑,到东谈主海战略,从条件翰墨游戏,到多样伪立异,从营销到理赔,一次次小的失信累计到今天东谈主们关于保障业的不信任。
海量资讯、精确解读,尽在新浪财经APP
职守剪辑:张文

